コイルガンレールガンの作り方を レールガンの作り方を分 Yahoo 知恵袋
6P電池で動作する高圧電源装置を作りました。 (俗に言うスタンガンです) まず、注意点。 この記事を元に、作って何があっても責任は負いません。 自己責任ってやつです。 6P電池なら電流がそんなに無いので感電しても死なない コイルガンの作り方 コイルガンを作りたくていろいろなサイトを見ましたがとても複雑で自分にはあまり参考になりませんでした。 素人でも作りやすく簡単な回路図で説明してくれてるサイトはないでしょうか? それと私の勝手な想像ですがこのような
コイルガン 作り方簡単
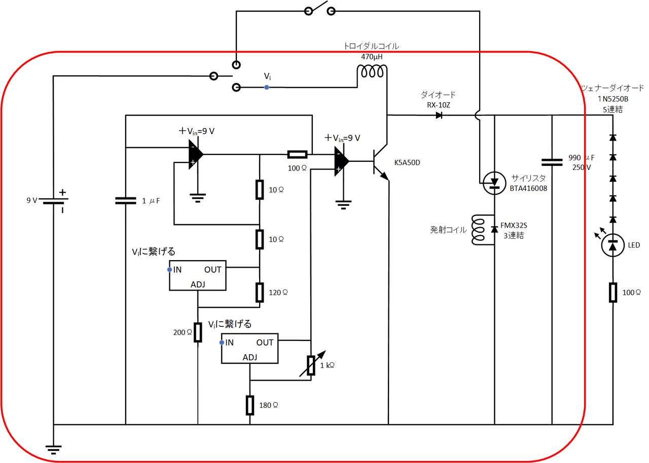
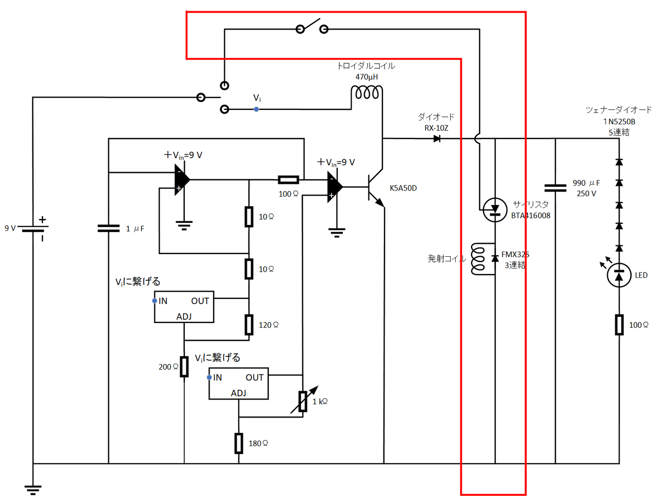
コイルガン 作り方簡単-簡単な空芯コイルの作り方 その1 この記事をご覧になった方の中には「管理人もこのようにして作っているのだ」と信じて疑わず、お知り合いに説明しておられるようですが・・・ (^^;) だったら、あんなに精巧に作れませんって。比較的調整が簡単だと思われます。 一段目は、まだできていないし、もう少し検討してから作りたいので、コイルガン戦車「怜奈」です。コンデンサバンクは、すべての段で怜奈と同じ528jです。 他の方が作られているコイルガンは、もっと高威力
多段式コイルガン
自分の希望 ・コストを抑えるため材料は少なめ ・インスタントカメラを使うやつ ・ガンコンに搭載 ・できれば強力に ・簡単に作れる 贅沢ですが、お願いします!!低電圧コイルガン 久しぶりの更新です。 さて、本題に入る前に、ひとつぼやきます。 先日、自分のアップした動画をチェックしていましたら、こんなコメがありました。 「昇圧チョッパの作り方教えて。 回路図じゃなくて、作り方が欲しい 一家に一台コイルガン コイルガン 前回の記事にも書きましたが、予定が詰まりすぎて2月の終わりまで野外での実験が出来そうにありません。 ダーツガン試作一号機のデータを取る予定だったんですが。 ってな訳で、しばらくは室内でも出来る実験
2モーターの仕組みと原理 それではモーターの仕組みを考えていこう! なぜ回転するのか気になる! モーターに必要なもの は、 ①磁石 ②電源 ③コイル の3つだね! これらを使って下のようなモーターをつくろう!簡単なコイルガンの作り方と考察 4月 2nd, 13 @ 0108 pm › ctrobo ↓ Leave a comment ここでは、コイルガンの製作について、詳しくまとめています。 簡単なコイルガンの作り方、発射方法、高威力・高効率コイルガンを作るための考察などをかいております。 シンプルなテスラコイル、slayer exciterの作り方 テスラコイルは放電が魅力的ですが、設計や部品の入手が面倒です。 実際、海外の回路図通りに作っても動作しませんでした。 今回は、最少2個のパーツで作れるシンプルなテスラコイル
コイルガン 作り方簡単のギャラリー
各画像をクリックすると、ダウンロードまたは拡大表示できます
![]() | ||
![]() | ![]() | |
![]() | ||
「コイルガン 作り方簡単」の画像ギャラリー、詳細は各画像をクリックしてください。
![]() | ![]() | |
![]() | ![]() | ![]() |
![]() | ||
「コイルガン 作り方簡単」の画像ギャラリー、詳細は各画像をクリックしてください。
![]() | ||
![]() | ![]() | ![]() |
![]() | ![]() | |
「コイルガン 作り方簡単」の画像ギャラリー、詳細は各画像をクリックしてください。
![]() | ||
![]() | ||
![]() | ![]() | |
「コイルガン 作り方簡単」の画像ギャラリー、詳細は各画像をクリックしてください。
![]() | ![]() | |
![]() | ||
![]() | ![]() | |
「コイルガン 作り方簡単」の画像ギャラリー、詳細は各画像をクリックしてください。
![]() | ![]() | |
![]() | ||
![]() | ![]() | |
「コイルガン 作り方簡単」の画像ギャラリー、詳細は各画像をクリックしてください。
![]() | ![]() | |
![]() | ![]() | |
「コイルガン 作り方簡単」の画像ギャラリー、詳細は各画像をクリックしてください。
![]() | ![]() | |
![]() | ||
「コイルガン 作り方簡単」の画像ギャラリー、詳細は各画像をクリックしてください。
![]() | ||
![]() | ![]() | |
![]() | ![]() | |
「コイルガン 作り方簡単」の画像ギャラリー、詳細は各画像をクリックしてください。
![]() | ![]() | |
![]() | ||
![]() | ![]() | |
「コイルガン 作り方簡単」の画像ギャラリー、詳細は各画像をクリックしてください。
![]() | ![]() | |
![]() | ||
![]() | ![]() | ![]() |
「コイルガン 作り方簡単」の画像ギャラリー、詳細は各画像をクリックしてください。
![]() | ![]() | |
![]() |
コイルガンの作り方もある、もっともっと興味を持って欲しい 25 : ホールケーキ(埼玉県) :(水) IDTN5xv/8D0 スタンガンは筋肉に作用するのでデブにはあまり効かない r の Ziggy Zee が、2万7000ジュールのレールガンを自作、その発射テストの模様を公開しました。先週、3Dプリンターで作った自作レールガンを
Incoming Term: コイルガン 作り方簡単,



























































No comments:
Post a Comment